近日,《Nature》旗下国际植物学期刊《Nature Plants》杂志(IF5y=17.1)在线发表了市农科院黄瓜研究所与中国农业大学等单位合作完成的研究论文“Molecular regulation and domestication of parthenocarpy in cucumber”。该研究鉴定了一个新的驯化基因 NPF1 ,揭示其作为生长素合成基因 YUC4 和果实苦味基因 Bt 的上游调控因子,协同调控黄瓜单性结实和果实苦味,阐明了不同性状在驯化过程中的分子调控机制。此外,利用YUC4的优异变异位点,创制出强单性结实的黄瓜材料。这一发现为提升黄瓜的产量和品质提供了重要依据。
植物的开花和结实通常依赖于授粉和受精作用,然而在自然条件下,有些植物可以不经过授粉和受精而结实,或是在某些刺激(如生长素等)的作用下,未受精的子房也能形成果实,这种现象称为单性结实(parthenocarpy)。单性结实因其无需授粉且能产生无籽果实的特性,显著提高了果实的可食率和品质,因而成为作物育种中一项重要的农艺目标性状。一般而言,栽培黄瓜是由野生黄瓜驯化而来。在这一过程中,株型特征(如叶片大小和分枝数量)、单性结实的强弱、果实大小以及苦味等与农艺性状相关的特征都经历了显著变化。目前已知的黄瓜驯化基因包括 Bt、Tu、FT 和 FUL1 等,但大多数研究主要集中在单一性状的解析上,对黄瓜产量与品质在驯化过程中如何协同调控的遗传机制仍不清楚。
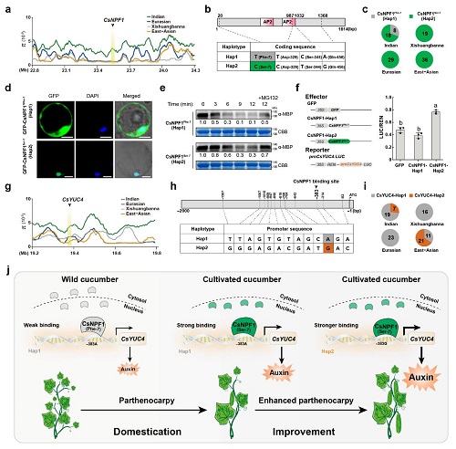
研究者首先利用突变体材料鉴定并命名了黄瓜单性结实基因 CsNPF1 ,其可以直接激活下游生长素合成基因 YUC4 的表达并增加胚珠中生长素的积累,进而促进黄瓜子房单性结实。进一步研究发现 CsNPF1 和 CsYUC4 在野生型和栽培黄瓜中存在自然变异,研究者鉴定到强单性结实的优良等位变异位点,并且利用该位点以强单性结实和弱单性结实黄瓜材料为双亲,创制强单性结实新种质。
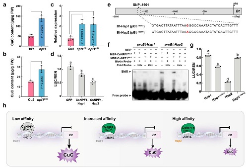
此外,苦味是黄瓜驯化中的重要农艺性状,其中 Bt 基因作为关键的苦味调控基因,其上游是否存在更高水平的驯化基因,目前未见报道。本研究发现,CsNPF1蛋白能够直接结合 Bt 基因已知的重要驯化位点,抑制 Bt 的表达,降低黄瓜果实的苦味(降低黄瓜果实葫芦素CuC含量)。
以上系列研究结果表明,CsNPF1是黄瓜驯化调控网络中的关键调节因子,能够协同调控单性结实和果实苦味两大重要性状,深化了对黄瓜驯化过程的分子调控与遗传机制的理解,为园艺作物遗传改良和育种工作提供了重要思路与参考。
此外,《Nature Plants》杂志邀请审稿人针对此项重要研究成果,以“Bitterness and seedlessness decoded”为题目同期发表了相关评述文章。
中国农业大学聂静博士后和市农科院黄瓜所黄洪宇副研究员为该论文共同第一作者,中国农业大学园艺学院、设施蔬菜生长发育调控北京市重点实验室眭晓蕾教授,中国农业大学农学院孙传清教授,青岛农业大学园艺学院张忠华教授,中国农业大学园艺学院马男教授为该论文的共同通讯作者。市农科院黄瓜所张利东副研究员、李愚鹤研究员、孔维良副研究员等提供了重要支持和帮助。该研究得到国家自然科学基金项目、国家重点研发计划课题、天津市农业科学院青年科研人员创新研究与实验等项目资助。







津公网安备 12010302002217号